简介
从2023年10月起开始,Google AdSense 开始要求部分国/地区的用户填写新加坡税务信息。
由于中国地区AdSense的签约实体为Google新加坡,所以需要在后台申报新加坡税务。

新加坡税率达到了24%,但是中国与新加坡是有免税政策,因此可以通过向Google提交《中国税收居民身份证明》申请享受免税待遇(避免双重征税)。
- 中华人民共和国政府和新加坡共和国政府于1986年4月18日签署了《中华人民共和国政府和新加坡共和国政府关于对所得避免双重征税和防止偷漏税的协定》
- 台湾和新加坡于1981年签署了《中華民國財政部賦稅署與新加坡共和國財政部內地稅署關於避免所得稅雙重課稅及防杜逃稅協定換函》(DTA),访问需使用台湾ip。

常见问题
为什么需要填报税务表格?
我们需要您的税务信息,是因为您通过 Google 产品创收、购买需要税务信息的 Google 服务,以及/或者通过位于爱尔兰、新加坡或美国的 Google 实体获得付款。在有些地方 Google 需要从我们支付给您的款项中预扣税款,这种情况下,提交税务信息可保证采用正确的适用预扣税率并及时付款。
我的Adsense不是新加坡的,为什么要提供新加坡税务信息?
原因是为了合理避税,Google选择从爱尔兰、新加坡向亚太地区的用户发送汇款。
Bing和ChatGPT总结:
中国用户的账号归属地一般为中国/香港/美国,由于中国地区AdSense的签约实体地址为谷歌新加坡(Google Asia Pacific Pte. Ltd.70 Pasir Panjang Road, #03-71Mapletree Business CitySingapore 117371),所以需要在后台申报新加坡税务。
- 由于您在 Google 平台上赚取收入和接收付款,因此 Google 可能需要按法律要求收集您在新加坡的税务信息
- 添加税务信息有助于我们确定您需支付的正确预扣税金额。详细了解税务信息
不添加新加坡税务信息会影响Google向我汇款吗?
如果用户不及时填写新加坡税务信息,可能会导致付款延迟/按较高的税率从向您支付的款项中预扣税款。建议用户尽快填写税务表单,以免影响Google汇款。
原文:
- 为了避免给您的付款出现延迟,并确保预扣税款准确无误,请务必尽快提供您的税务信息
- 我们可能会按较高的税率从向您支付的款项中预扣税款。
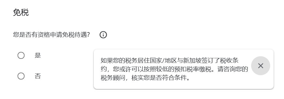
税务信息中问:您是否有资格申请免税待遇?
如果您的税务居住国家/地区与新加坡签订了税收条约,您或许可以按照较低的预扣税率缴税。请咨询您的税务顾问,核实您是否符合条件。
注:假如你未在税务居住国家/地区开始交税比如在校的大学生或研究生等,可以直接选否,因为你无法申请到税务证明资料。
税率可以降低吗?
预扣税率取决于多种因素,而 Google 需要您的税务信息才能确定。如果您所在的国家/地区与您通过 Google 产品创收的国家/地区签订了税收条约,则预扣税率或许可降低。
我的税务信息处于什么状态?
审核中
我们正在审核您提交的税务信息。如果您需要提交其他文件来验证您的税务信息或身份,我们会通过 Google 付款中心和电子邮件通知您。
需要采取措施
我们需要您进一步提供税务信息,以验证您的身份或验证已提交的信息是否准确。
已接受
您的税务信息已提交、经过审核并被接受。
已拒绝
您的税务信息被拒,原因可能是您上传的文件存在以下情况:
- 模糊不清
- 已过期或不是我们接受的类型
- 缺少页面或信息(例如签名)
如果您的信息被拒,我们会通过 Google 付款中心和电子邮件通知您。请确保您上传的文件清晰、完整且是最新的。
如果本文没有提供你税务居住国家/地区的处理方案,可以参考 Google 官方帮助文档 里面相当的详细,包括《为了填写税务信息,我需要准备哪些文件》等信息。
如何申请并提交证明
部分素材来自网络,若不小心影响到您的利益,请联系我们删除。
台湾地区(转载自 少年維特藥學部落格 )
证明申请
稅務居住地證明至「我的e政府」申請居住者證明,申請過程需確認申請資料與您的帳號付款資料相同(與google adsense上登記的地址相同)。
網路申辦過程會需要使用到自然人憑證,如果本來沒有自然人憑證的可以到鄰近的戶政事務所申請。我自己的申辦經驗是10分鐘就可以拿到卡,申請費用為$250元。
按照我的e政府申請居住者證明指示填寫完畢後,等待10天工作天即可收到居住地證明,再將這份檔案提交到google adsense證明文件即可。

提交证明
①、您的业务类型是什么?
均按照个人实际情况填写,非公司就选个人,如果是公司就看自己公司性质。
请勿虚假申报,容易被认定为税务欺诈行为!!!

②、如果你申请了《中国税收居民身份证明》,那么选择「是」然后提交文件即可。

大功告成!
中国大陆地区(参考自 踏浪而行生活圈 )
====================================
文章作者: 萧瑟
文章来源: 踏浪而行生活圈 - 前端、H5、资讯、分享、网站开发等资源分享
文章链接: https://foreval.cn/archives/shui-shou-ju-min-shen-fen-zheng-ming-shen-qing
版权声明: 内容遵循 CC 4.0 BY-SA 版权协议,转载请附上原文出处链接及本声明。
以下内容基于文章的许可协议《署名-非商业性使用-相同方式共享 4.0 国际 (CC BY-NC-SA 4.0)》授权,并以此作品为基础共享及创作。
这篇文章是我看到介绍的最全的一篇,包括如何填写《中国税收居民身份证明》的申请表。我搜到很多视频和文章都只是告诉流程,可能根本就没有实操过!
1、什么是《中国税收居民身份证明》
以下为chatGPT的回答:
《中国税收居民身份证明》是指由中国税务机关出具的文件,用于确认个人或企业在中国享有税收居民身份的证明文件。根据中国税法规定,个人或企业在中国境内居住或注册并具备居民身份的,应按照中国税法的规定缴纳相应的税款。
该证明文件的目的是为了确定个人或企业在中国是否被视为税收居民,以便确定其在中国的纳税义务和享受税收优惠的资格。在一些涉及税务事务的情况下,如申请税收减免、享受税收协定待遇等,持有《中国税收居民身份证明》是必要的。
2、相关链接
①、关于调整《中国税收居民身份证明》有关事项的公告
②、找出签约实体以了解纳税信息
③、签约实体是 Google LLC
④、签约实体是 Google Ireland
⑤、Google Asia Pacific Pte. Ltd.
3、查看签约主体
登录您的 AdSense 帐号。

- 点击主导航面板底部的条款。《Google AdSense 在线服务条款》会在新标签页中打开。
- 查看“欢迎使用 AdSense!”部分,找到您的签约实体。您的签约实体可能是:
- Google LLC
- Google Ireland
- Google Advertising (Shanghai) Company Limited
- Google Asia Pacific Pte. Ltd.
签约主体为蓝色框中部分:

| 主体英文名 | 主体中文名 | 税号 | 缔约国名称 |
|---|---|---|---|
| Google LLC | 谷歌有限公司 | EU372000041 | 美国 |
| Google Ireland | / | IE6388047V | 印度 |
| Google Advertising (Shanghai) Company Limited | 谷歌广告(上海)有限公司 | 913100006901563863 | 中国 |
| Google Asia Pacific Pte. Ltd. | 谷歌亚太私人有限公司 | 200817984R | 新加坡 |
4、申请材料
①、《中国税收居民身份证明》申请表;
申请表的内容比较多,有些内容不是很好确定,所以单独拎出来讲,请看第5节
②、与拟享受税收协定待遇的收入有关的合同、协议、董事会或者股东会决议、支付凭证等证明资料;
这里需要材料为《Google AdSense 在线服务条款》及译文,签约主体为:Google Asia Pacific Pte. Ltd. 的小伙伴们可以从这里下载,无需改动,只需要打印出来:
《Google AdSense 在线服务条款》下载链接: Google Drive,你也直接在本站下载。

③、申请人为个人且在中国境内有住所的,提供因户籍、家庭、经济利益关系而在中国境内习惯性居住的证明材料,证明材料包括申请人身份信息、说明材料或者其他材料;
④、申请人为个人且无住所、在中国境内居住满一年的,提供在中国境内实际居住时间的相关证明材料,证明材料包括护照信息、说明材料或者其他材料;
⑤、境内、外分支机构通过其总机构提出申请时,还需提供总分机构的登记注册情况;
⑥、以合伙企业的中国居民合伙人提出申请时,还需提供合伙企业登记注册情况。
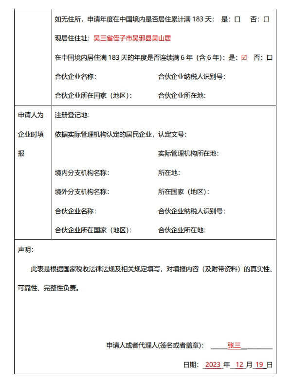
5、申请书的填写
申请书的填写样式如下,小伙伴们根据自己的情况如实填写:


申请人向缔约对方申请享受协定的条款,包括:股息、利息、特许权使用费、常设机构和营业利润、财产收益、国际运输、独立个人劳务、非独立个人劳务(受雇所得)、演艺人员和运动员、退休金、政府服务、教师和研究人员、学生、其他所得等。每行填报一个条款,如涉及两个以上条款的,请另行附报说明。AdSense个人账户可以填写:独立个人劳务。
官方公告及申请表下载地址:
https://www.gov.cn/zhengce/zhengceku/2019-11/05/content_5448919.htm

6、申请流程
6.1 线上办理
登录当地的电子税务局,点击 “我要办税”—“证明开具”—“中国税收居民身份证明申请”。
点击“中国税收居民身份证明申请”,进入中国税收居民身份证明申请表页面。申请表中的必填项以黄色背景标注,如“申请人”。纳税人根据实际情况填写申请表。
6.2 线下办理
有的小伙伴登录市电子税务局会没有“中国税收居民身份证明申请”这个按钮,这时候我们还可以去线下办理。
小伙伴们去线下办理之前,建议先拨打12366税务热线问清楚,然后在国家税务局推出的办税地图查询一下当地税务部门网点的主要职责,以免跑空。

7、提交信息
①、您的业务类型是什么?
均按照个人实际情况填写,非公司就选个人,如果是公司就看自己公司性质。
请勿虚假申报,容易被认定为税务欺诈行为!!!

②、如果你申请了《中国税收居民身份证明》,那么选择“是”然后提交文件即可。

大功告成!
7、写在最后
愿小伙伴们开具顺利,申请证明有疑问欢迎大家在评论区留言。(tips:税收证明当年有效,税务部门办理需要十个工作日。以当地公告信息为准)