免责声明
本文内容为指导性建议,是否注销/换绑取应决于你的个人意愿。
往期内容

时间线
2022年10月10日:菲律宾总统小费迪南德·马科斯(Ferdinand "Bongbong" Marcos Jr.)签署SIM卡强制注册法案
2022年12月13日:菲律宾国家电信委员会(NTC)周一发布了 第11934号共和国法 () 或《强制SIM卡注册法》的实施细则和条例(IRR)。
2022年12月31日:有群友称,Globe 的实名认证形如虚设,上传空白文档也能秒过
2023年01月21日:GlobeOne iOS 与安卓端均推出新版本,更新后可以在主页看到是否实名认证,同时也开启了手机端的实名认证通道。
菲律宾总统小费迪南德·马科斯(Ferdinand "Bongbong" Marcos Jr.)于2022年10月10日签署SIM卡强制注册法案,这意味着所有在菲律宾发出的SIM卡都必须实名认证,否则将在法律生效后的180天自动停用。该法律涵盖了预付费和后付费SIM卡。
今年一月,我曾发过一篇《菲律宾 Globe/TM 电话卡实名教程(内附地址证明模板)》的博文,文章介绍的正是利用 Globe 不检查资料的Bug,只要上传图片(即使是白纸或者表情包)都可以通过实名验证。
但是!谁也说不准制裁什么时候到来,如果手机号码被强制停机,你的号码可能成为回收号被重新分配到市场中销售,那我们注册的 shopee、lazada等绑定信用卡的应用,或像 Gcash 这样的电子钱包将落入下一个拥有此号码的用户手上。
哪些服务应该及时注销
充值了余额的服务记得先用完,号码绑过哪些账号的该换绑就换绑,该注销的就注销。
- 注册了 shopee、lazada 等用来充值话费的应用,这类应用基本都是直接要求绑定信用卡,如果有余额的
- 注册了 Gcash、PayMaya 、Grab 这类的电子钱包应用,这类应用基本都是直接要求使用护照等证件进行 KYC 认证
- Telegram、Facebook、Twitter等即时聊天应用
- 以及一些小众App/服务等。。。
如何换绑
即时聊天应用/社交媒体等推荐换绑号码,毕竟有关注的用户、好友、联系人之类的
进去各应用内设置,账户中心/安全中心换绑即可,不一一列举。
如何注销
除了 Gcash 注销比较另类,每个 App 注销都很方便,用时不超过3分钟。
Shopee
You can delete your Shopee account only via Shopee App.
您只能通过 虾皮的 App 删除您的虾皮账户。
Go to the Me tab via Shopee App > Select the ⚙ icon > Request Account Deletion > OK > Proceed > Enter Verification Code sent via SMS > Next > Select Reason for account deletion > Enter Email Address > Check the Terms & Conditions checkbox > Submit.
通过 Shopee App 进入 我的 选项卡 → 选择右上角的 ⚙ 图标 → 请求删除帐户 → 确定 → 继续 → 输入通过短信发送的验证码 →下一步 → 选择 删除帐户的原因 → 随便填个理由描述 → 输入电子邮件地址 → 勾选删除账号的协议 → 提交
如图所示

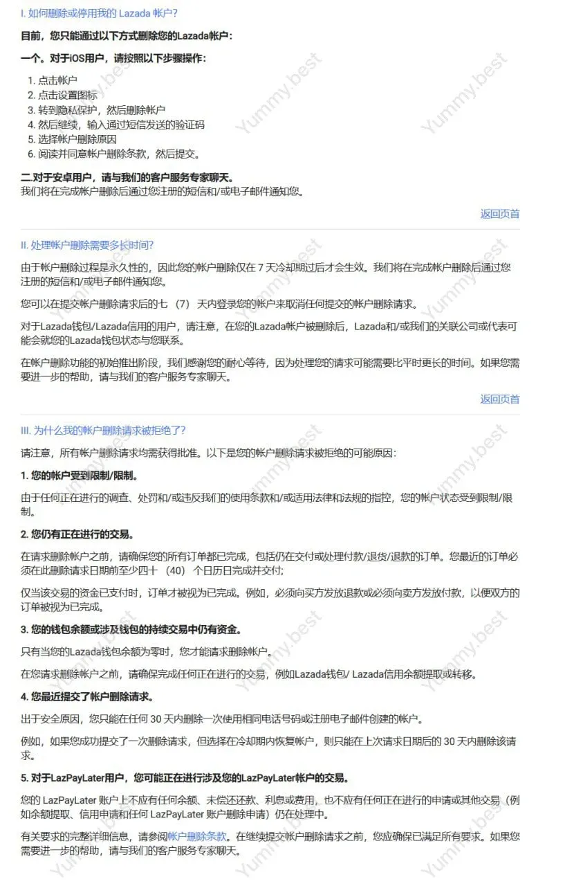
lazada
iOS 用户支持应用内申请注销
点击最下方的 Account → 下拉到 Lazada Wallet 点击 Payment Options → 选择银行卡 → 点击右上角的 ··· → Delete Payment Option
点击最下方的 Account → 点击右上角的 ··· 打开设置中心 → 点击 Account Security → Account Deletion → 输入密码或接码验证本人 → 选择第三个 Not using this account anymore → 勾选删除账号的协议,点击 Confirm → 再次点击 Confirm
安卓用户不支持应用内申请注销,需要联系在线客服申请注销
申请注销后有 7 天冷却期,在这期间你可以提交申请取消删除,7天过后删除生效

Gcash
根据 R.A 9160 规定,您的数据将在五(5)年才后我们的系统中实际删除
应用内选择 profile → 点击头像 → 选择 DELETE ACCOUNT → 选择 COUTINUE → 选择 PROCEED
如果按照上面的步骤操作,系统会在 5 个工作日删除你的资料,但是流程选项会不太一样,而且会多出很多选项以及额外要求手持证件的自拍照。
一、拨打 *143# 删除你的 GCash 帐户
拨通后选择 Account 然后选择 Suspend.
该方法适用于部分 Globe 卡的用户,由于我手头上的是 TM 因此无法验证该方法是否仍然有效。
via. 如何永久删除您的GCash帐户 - techpilipinas.com
二、填写表格,提交给人工客服手动注销
进行这一步你需要一个 PDF 修改器例如使用adobe Acrobat 直接编辑, 或者 WPS 转为 Word 等等,因为你需要用到编辑PDF以及签名功能(用来在表格打勾)。我用的是前者
第 1 步:在您提出请求之前结清任何未付的 GCash 会费,例如 GCredit,如果您的 GCash 帐户中有任何未付的费用,我们将不会继续处理您的帐户删除请求。
第 2 步:下载并填写帐户删除申请表
请按照以下步骤正确填写您的帐户删除申请表:
- 输入您的全名
- 输入您要删除的GCash帐户的GCash注册手机号码
- 选择您要附上的文件以确认您的身份(非本土居民,选护照 Passport)

第 3 步:在帮助中心提交工单,提交刚刚填写的帐户删除申请表。您将在接下来的 24 小时内收到反馈。
按顺序点击 profile > help > Submit a Ticket 提交工单

以下是提交工单的流程
第 4 步:在 GCash-registered Full Name 中,输入 GCash 帐户所有者的姓名

第 5 步:在 GCash-registered Mobile Number 中,输入您尝试删除的GCash号码

第 6 步:
- 选择My GCash Account 作为 Concern Category
- 选择“My GCash Account”后,选择 I want to cancel/delete my GCash account.

第 7 步:输入 I want to delete my GCash Account.

第 8 步:勾选您将提交的文件以确认您的身份(选 passport)

第 9 步:在“附件”中附加文件:
1. 刚刚填写好的删除账户申请表
2. 护照照片

第 10 步 :点击 提交,然后后生成一个工单,按照客服要求操作即可

注意:注销后Gcredit等权益将一同注销,即使重新注册也不会恢复。
完整流程图如下

更多
其他服务就不一一列举了,如果你想知道如何删除只需要在Google 搜索 how to delete XXXX account, 将 XXXX 替换为目标应用即可。
